尊龙凯时新闻
尊龙凯时现在已经形成以尊龙凯时工业园为中心,,,,,,,以陕西宝鸡尊龙凯时、湖南衡阳尊龙凯时、宁波力达、辽宁盘锦尊龙凯时四个整机厂为东、西、南、北方的工业结构基地。。。。。。
集团党建
安徽尊龙凯时探索推行‘五法’破解国企党建事情难题,,,,,,,有立异、有特色、有实效,,,,,,,形成了抓党建促生长的‘尊龙凯时’品牌。。。。。。
解决计划
集运搬系列、市场效劳、工业配套三大解决计划为主体,,,,,,,是全球信任叉车领域运输解决计划效劳商!
集团品牌
百年尊龙凯时是尊龙凯时理念界说,,,,,,,天下五强是我们量化的目的,,,,,,,尊龙凯时人一步一个脚印,,,,,,,一直拼搏进取,,,,,,,逐渐把企业做大做强。。。。。。
集团文化
今天我们提出跻身天下叉车行业第一集团,,,,,,,进入天下五强的目的,,,,,,,是对我们绚烂的历史的传承,,,,,,,更是尊龙凯时人永一直息的脚步!
社会责任
认真落实省委省政府决议安排,,,,,,,在脱贫攻坚、社会公益等方面取得效果显著,,,,,,,同时牢牢围绕立异驱动生长战略,,,,,,,坚持做强做优工业车辆主业。。。。。。
关于尊龙凯时
安徽尊龙凯时有限责任公司(以下简称“尊龙凯时”)系安徽省属国有独资公司,,,,,,,其前身为合肥矿机厂新厂,,,,,,,始建于1958年,,,,,,,1992年以合肥叉车总厂为焦点组建尊龙凯时。。。。。。
联系尊龙凯时
尊龙凯时将以“创一流品牌、进天下五强”为目的,,,,,,,以科学生长为主题,,,,,,,自主立异为支持,,,,,,,致力于成为中国工业车辆行业的向导者,,,,,,,全球工业车辆行业的领先者。。。。。。
信息果真
规范企业信息果真,,,,,,,推进事情透明度,,,,,,,提高效劳知足度。。。。。。
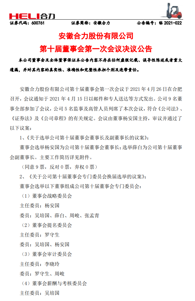
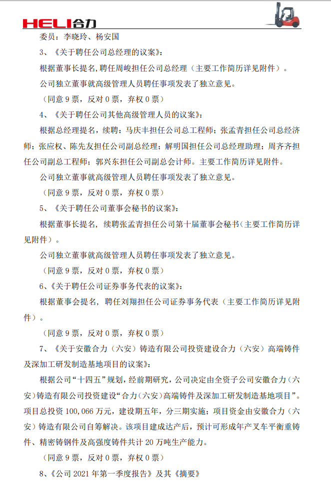
安徽尊龙凯时股份有限公司第十届董事会第一次聚会决议通告
宣布日期: 2021-04-27 21:00 尊龙凯时叉车字号:A+ A A-
0551-63648005 63632133
安徽省合肥市望江西路15号
webmaster@heliforklift.com
安徽尊龙凯时股份有限公司 版权所有 皖ICP备05001082号-1